您的瀏覽器似乎不支援 JavaScript 語法,但並不會影響到內容的陳述。如需要選擇適合您的字級大小,可利用鍵盤 Ctrl + (+)放大 (-)縮小。如需要返回到上一頁,可使用瀏覽器提供的 Alt + 左方向鍵(←)。如需要列印,可利用鍵盤 Ctrl + p 使用瀏覽器提供的列印功能。如需要收藏,可利用鍵盤 Ctrl + d 使用加入我的最愛。
跳到主要內容區塊
:::
網站導覽
English
聯絡我們
Youtube
選單
搜尋
×
搜尋
最新消息
活動看板
新聞集錦
關於我們
緣起/願景
大事紀要
組織架構
執行長與團隊
推動成果
健全創新創業生態系
推動物聯網產業發展
成果簡報下載
創新創業
推動方向
創業綻放
活動看板
系列活動
活動說明
Startup Island TAIWAN
新創資源
AIoT
推動方向
活動看板
智慧城鄉
推動方向
活動看板
新聞集錦
補助資源
5G智慧應用專區
5G開放網路
5G補助計畫
5G AIoT文件下載
5G AIoT研析報告
AI物聯網大聯盟
關於聯盟
會員專區
會員註冊
會員登入
活動看板
新聞集錦
推動成果
下載專區
常見問答
電子報
搜尋
×
搜尋
網站導覽
English
聯絡我們
Youtube
:::
首頁
最新消息
國發會與柏克萊公衛學院強強聯手 助攻臺灣生醫新創鏈結國際市場
發佈日期
:2026.04.15
瀏覽次數
:7
國發會與美國加州大學柏克萊分校公共衛生學院(UC Berkeley SPH)、財團法人生物技術開發中心(DCB)深度合作,推動「臺灣-柏克萊生醫創新加速計畫」。本計畫旨在選送國內頂尖生醫新創赴美受訓3個月,透過頂尖學術資源與矽谷人脈網絡,協助團隊精準對接美國市場、投資人及醫療機構。
今年度計畫經由國際專家經過嚴格的書面審查與全英文面試,最終選出6家最具潛力新創,預計於8月赴美培訓:
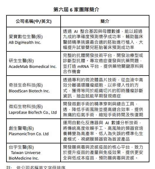
愛寶數位生醫:深耕精準醫療,開發 AI 驅動之個人化孕期監測系統
研生生醫:致力於前瞻癌症療法,主攻幹細胞靶向抗體與 mRNA 技術
奇技生命科技:專精高端液態切片,以微流體技術實現極早期腫瘤檢測
微疝生物科技:推出革命性全球首創成人無網膜微創疝氣手術解決方案
創生醫電:打造標準化規模化的類器官製造系統,定義智慧生醫新標準
台宇生醫:運用新世代技術平台,開發具高度安全性的類病毒顆粒疫苗
赴美遠征前,團隊將接受國發會與生技中心(DCB)量身打造的4個月精銳培訓。課程自4月起透過戰略診斷深度優化商業佈局,5月進行高強度英文簡報與談判淬鍊,並於7至8月搶先鏈結本土創投與企業能量,提升團隊即戰力接軌矽谷資源,精準轉化科研實力為國際影響力。
本計畫自2021年至2025年累計選送28家團隊,展現豐碩的國際拓展實績,校友團隊屢獲SelectUSA Tech等重量級賽事肯定,向世界證明台灣生醫的卓越競爭力。國發會表示,生醫產業是臺灣接軌國際的戰略引擎。透過本計畫從國內到國外、從理論到實戰的完整佈局,不僅將臺灣的科研軟實力轉化為全球市場的商業影響力,更將持續優化輔導機制,助攻臺灣團隊在世界級的生醫賽道上取得領先地位。
回上一頁